Unit of Instruction: The Law of Supply and Demand
Source: Class Project: EME5603 Introduction to Systematic Instructional Design (Fall 2018)
Skills Demonstrated:
- Apply learning theory and systems thinking to design practice.
- Design a curriculum, program, or learning solution.
- Align outcomes, strategies, and assessments.
- Generate appropriate instructional strategies and activities.
- Design assessments to measure learning and performance.
- Identify the scope and sequence for instructional solutions.
Description: Using the Dick, Carey & Carey model of systematic instructional design, I developed and designed a unit of instruction including writing learning objectives, developing a comprehensive instructional strategy, designing assessments to measure learning and performance, and choosing and sequencing instructional materials.
The instructional strategy closely follows Gagne’s cognitive view of instruction and is organized around the Nine Events of Instruction and activities that support internal processes of learning.

Deliverables:
Examples:
Example 1 : Opportunities for Practice
The Graph It! feature provides learners with opportunities to apply the knowledge they have acquired so far, and supports absorbing and retaining new knowledge and skills.

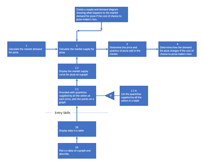
Example 2: Task Analysis
This preliminary task analysis map describes the learning objectives of the instructional unit, the entry skills needed, and the sequence of sub-ordinate skills that learners must master in order to achieve the objectives.

.